大碗茶 -
自在交流
所有文章
版块列表
呼朋唤友
登录
大腕茶吧的新朋老友们,请登录后参与讨论。。点击上方自己的名字可设置头像,Email,提醒事件选项。
支持手机、iPad浏览, 您也可以生成邀请码呼朋唤友。。。建议选用
火狐浏览器 Firefox
。。。
=>游客留言
社 会
共匪病毒是"超限"生物武器, 隨後神速誕於黑暗中的所謂"疫苗"也不是正常醫藥,
人類一定要遠離這些罪惡。
admin
2021年10月27日 162楼
2021年10月26日,新西蘭高院裁決:政府無權實施"疫苗強制令"
Capture.JPG
722 x 416
-
73K
admin
2021年10月28日 163楼
2021年10月27日,美國
拉斯穆森民意調查,71%的選民認為共匪病毒(COVID)源自武漢實驗室。
Capture.JPG
616 x 401
-
39K
admin
2021年11月02日 164楼
英雄科學家閆麗夢,繼續在美國現場傳播共匪病毒真相。
Anchorage市长致開場辭:
對共匪病毒瘟疫這件事,我會站在歷史的正確這邊。。I'm not Brandon.
您的浏览器不支持video标签
admin
2021年11月03日 165楼
前美國陸軍上校Lawrence Sellin,透過共匪病毒(Covid)揭示共匪紅魔的生化武器戰略佈局。
您的浏览器不支持audio标签
admin
2021年11月03日 166楼
美國眾議員Thomas Massie:
大家看看,"真理部"CDC一直在忙着修改所謂"疫苗"的定義。
評:他所說的"真理部"是不是出自喬治奧威爾的小說<1984>呢。。?
2021年8月底,CDC內部人員討論更改所謂"疫苗"定義的email。
因為有人說現在這個共匪病毒mRNA"疫苗"不是疫苗,而且還是根據CDC自己對疫苗的定義!
評:嗯,改幾個字就ok了?就像共匪修改一下核污染標準,核污染就消失了哈!
原文source:
https://technofog.substack.com/p/cdc-emails-our-definition-of-vaccine?justPublished=true
Capture.JPG
607 x 755
-
84K
353.png
952 x 1594
-
217K
admin
2021年11月04日 167楼
近期,美國多位州長拒絕敗登聯邦政府發出的所謂"疫苗"強制令
deny-mandate.jpg
939 x 1159
-
195K
admin
2021年11月05日 168楼
2021年11月4日,
在美國參議院聽證會上,參議員Rand Paul再次敦促騙子Fauci辭職
原文source:
https://www.redvoicemedia.com/2021/11/rand-paul-rips-fauci-to-his-face-i-think-its-time-that-you-resign/
Capture.JPG
1048 x 907
-
99K
admin
2021年11月06日 169楼
兩年前,共匪釋放病毒攻擊人類。。現在,終於看到一條好消息。。?
Capture.JPG
708 x 516
-
71K
admin
2021年11月07日 170楼
Malik Peiris,在香港大學工作的斯里蘭卡籍病毒學家,
連通西方科學界蛇類與東方紅魔,不知其真身為何方妖孽,反正不是人類。
評:此妖不躲在紅魔控制的香港,跑去美國幹嘛?
原文source:
https://hongkong.consulfrance.org/Remise-de-l-insigne-d-Officier-de-l-Ordre-national-de-la-Legion-d-Honneur-a-M-11145
FDjJfBrWYAMeiTH.png
586 x 742
-
390K
FDjJrBgXEAIYoVI.png
594 x 795
-
418K
FDjVg-wWUAEMlvY.jpg
1131 x 636
-
130K
Capture.JPG
856 x 524
-
39K
Capture.JPG
993 x 639
-
161K
admin
2021年11月07日 171楼
2021年11月6日,美國聯邦上訴法庭暫停了敗登政府的所謂"疫苗"強制令
原文source:
https://thehill.com/policy/healthcare/580403-appeals-court-stays-biden-vaccine-mandate-for-businesses
Capture.JPG
1264 x 860
-
211K
admin
2021年11月08日 172楼
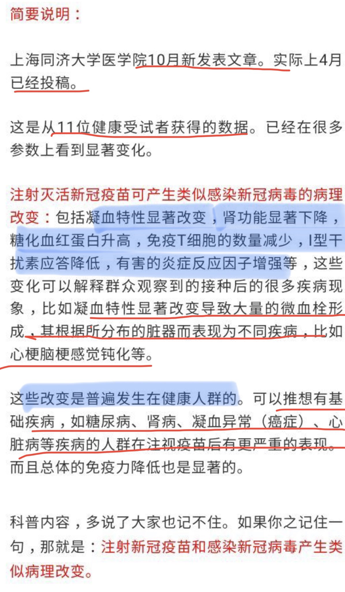
一線護士:
現在醫院擠滿了已接種"疫苗"的病人,有共匪病毒的症狀,但那實際是所謂"疫苗"引發的不良反應。
病人增加的情況,大概是從"疫苗"強制令之後。。。
您的浏览器不支持video标签
評:共匪紅魔(CCP)針對人類改造後的尖峰蛋白(Spike Protein)對人體有害。
所謂"疫苗"也帶有尖峰蛋白,由此而引發人體器官病變。。這不是自然界的病毒,人類必須查清源頭,才能對症下藥,解決這個蛇類製造的災難。
注射現在這種共匪病毒的所謂"疫苗"與被病毒感染產生類似的病理改變。
原文source:
https://www.nature.com/articles/s41421-021-00329-3
Capture.JPG
1059 x 874
-
148K
FDn3FUzUYAY8iK3.jpg
1196 x 2048
-
275K
admin
2021年11月08日 173楼
評:共產邪靈在西方的第二國際是蛇類。
共匪紅魔製造病毒CCPvirus,及所謂"疫苗"都是蛇類的毒液。
不要指望蛇類會幫助人類。 人類只能自救,消滅蛇類和共匪紅魔。
您的浏览器不支持video标签
admin
2021年11月10日 174楼
當下的紅魔國度裡,去醫院和找死差不多了。
admin
2021年11月10日 175楼
張展,一個弱女子,用手機拍了些實景告訴人們,共匪就恨得咬牙切齒,把她入獄。
您的浏览器不支持video标签
評:嗯,這些實景實話可能會把紅魔的偉光正畫皮撕開一條縫。。?
admin
2021年11月11日 176楼
德國FREIGERICHT舉辦了一場音樂會,即使只允許有共匪病毒抗體的人員參加,
依然發現至少24位感染者(至11月9日)與此音樂會相關。
原文source:
https://www.redvoicemedia.com/2021/11/fully-vaxxed-choir-concert-leads-to-covid-outbreak-in-germany/
評:所謂的共匪病毒"疫苗"不是救人的,而是害人的毒藥。
Capture.JPG
891 x 869
-
127K
admin
2021年11月12日 177楼
2021年11月8日,美國密西根,
美國蛇類和敗登政權強制民眾接種第三針共匪病毒所謂"疫苗",
此"疫苗"引發的嚴重不良反應導致美國密西根一些學校關閉。
原文source:
https://www.redvoicemedia.com/2021/11/several-schools-in-michigan-township-close-after-staff-members-suffer-adverse-effects-from-covid-vaccine/
在英國,2021年10月4日至10月31日期间死于Covid的人中有83%已接种了疫苗。
admin
2021年11月12日 178楼
Capture.JPG
468 x 684
-
75K
admin
2021年11月13日 179楼
2021年11月13日,美国联邦上诉法院驳回了敗登政府的上訴,
维持下级法院的决定,即否決了敗登政府的强制疫苗政策。法院称该政策 "惊人地过分"。
FECGrMlVgAgkTwk.png
637 x 340
-
94K
admin
2021年11月13日 180楼
美國Vermont州,共匪病毒所謂"疫苗"的接種率全國最高。
然而病例數明顯增加,他們為何不想想,這恰恰是由所謂"疫苗"引起的呢?
評:共匪病毒和所謂"疫苗"都是同一撥蛇類鼓搗出來的,這裡面有沒有問題呢?
蛇類把"疫苗"的定義都改了,可見那已不是人們曾經以為的疫苗了。。那針管裡的液體到底是什麼呢?
Vermont-Florida.jpg
1190 x 1280
-
84K
admin
2021年11月13日 181楼
西醫出身的蛇類蝠奇(Anthony Fauci)面臨5項重罪指控!
Capture.JPG
1412 x 825
-
146K
‹
1
…
6
7
8
9
10
11
12
…
36
›
添加评论
你好,游客!
有请->>>
登录
注册
版块列表
所有文章
1,704
户 外
3
股 票
1,499
社 会
128
生 活
49
娱 乐
25
此帖子的关键词
疫苗
1
生物武器
1
共匪病毒
1